一个致力于分享金融投资、私募基金、不良资产、股权激励、税务筹划及公司纠纷、疑难案例干货的专业公众号,巨量干货及案例供检索。
中国银保监会向各地方金融监督管理局下发了中国银保监会办公厅《关于加强商业保理企业监督管理的通知》(银保监办发〔2019〕205号,以下简称“205号保理新规”)。自融资租赁、商业保理、典当行三类“类金融”机构划归银保监会监管后,首份类金融监管文件正式出炉,从六个方面规范商业保理企业经营行为,加强监督管理,压实监管责任,防范化解风险,促进商业保理行业健康发展。
自2009年国家商务部首次提出开展商业保理业务试点工作以来,商业保理行业历经10年发展,在企业数量、业务规模等方向均实现较大突破。2018年5月监管职责划转至银保监会后,行业的重心由“促发展”向“良性经营”的方向逐步转型。
205号保理新规有重大行业指导性意义,部分内容延续了各地方商务部门及部分地方金融局印发的试点管理办法,并在业务范围、融资渠道、风险管理(包括关联情况、客户集中度、风险计提等)、经营分类等方面提出了新的监管要求。设立了行业层面的准入规范,并强化事中、事后持续性经营监管,营造更好的保理行业环境。
商业保理企业开展ABS业务较晚,但近年来发展迅速。205号保理新规的出台,对保理业务范围的定义、关联限制及客户集中度的约束给出了新的要求,预计会对保理参与供应链ABS、消费分期ABS产生一定的影响。
205号保理新规发布后,市场对于新规中提及的“真实交易”、“债务人”、“风险资产”、“集中度比例限制”的定义及时点考察要求解读不一,目前未有进一步官方反馈,有待持续关注。
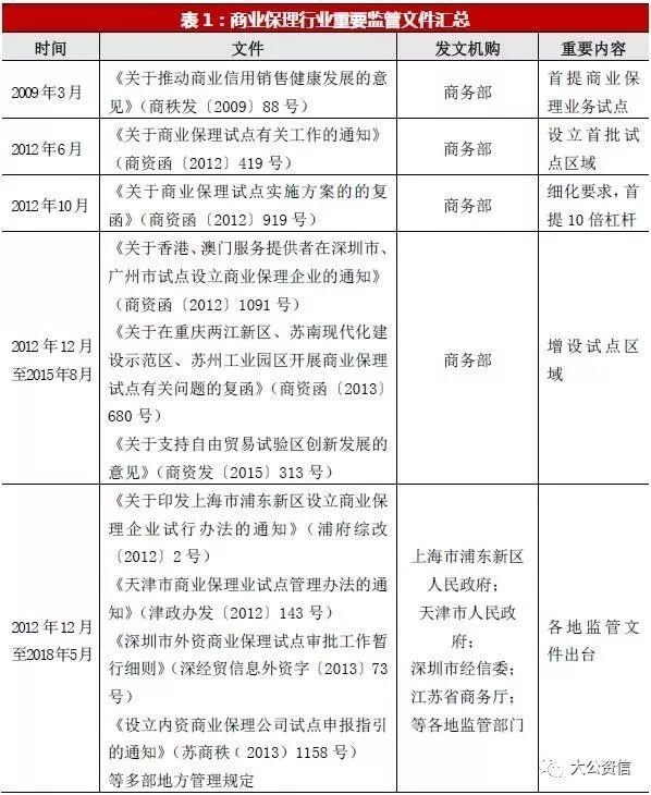
保理业务在我国发展时间不长,但在服务实体经济发展领域发挥着重要作用。根据展业主体的不同,可分为由银行开展的银行保理业务、由商业保理企业开展的商业保理业务,但因监管主体、业务侧重点的不同,两者发展及监管规则均较为独立。受益于商业保理业务的监管政策发展,商业保理行业从野蛮生长逐步走向合规经营,主要分为以下四个阶段:2009年,商务部等单位印发《关于推动商业信用销售健康发展的意见》(商秩发〔2009〕88号),首次提出“开展商业保理业务试点,促进应收账款流转”。此后,在2012年6月,商务部印发《关于商业保理试点有关工作的通知》(商资函〔2012〕419号),提出“同意在天津滨海新区、上海浦东新区开展商业保理试点,探索商业保理发展途径,更好地发挥商业保理在扩大出口、促进流通等方面的积极作用,支持中小商贸企业发展”,明确了由地区商务主管部门作为商业保理行业主管部门,制定商业保理管理办法和指导性文件并报送商务部,正式拉开了商业保理业务在我国发展的序幕。2012年6月至2013年8月,商务部先后批复了在天津滨海新区、上海浦东新区、深圳市、广州市、重庆两江新区、苏南现代化建设示范区、苏州工业园区7个区域设立商业保理试点,各试点区域的保理业务管理办法相继出台,商业保理行业初具雏形。2015年8月,商务部印发《关于支持自由贸易试验区创新发展的意见》(商资发〔2015〕313号),提到“支持自贸试验区开展商业保理试点”,试点范围进一步拓宽。3、各区域准入及监管办法不统一,抢注及区域分化较严重监管职责划转前行业运行的规范主要参照商务部印发的《关于商业保理试点有关工作的通知》(商资函〔2012〕419号),以及各地政府、商务部门基于此制定的商业保理公司管理办法、暂行办法。存在“重准入、轻经营监管”的现象,且准入门槛中对注册资本、实缴比例、主出资人主体情况、高管管理经验、办公场地等方面各地区要求不一,存在一定的差异。2013年深圳市率先启动商事制度改革,把“先证后照”改为“先照后证”,相继出台了商事主体和行政许可的权责清单,简化各类审批流程。随着深圳市商事制度改革的逐步深入,类金融企业的准入条件相应放宽,深圳前海地区将商业保理企业视为一般工商企业直接登记注册,大大降低了注册门槛,成为全国最大的商业保理企业聚集地,截至2016年末,前海地区商业保理企业注册量占全国总数80%以上,占广东省98%。与此同时,部分非试点地区也开始设立商业保理企业。2017年第五次全国金融工作会议后,部分省市出现抢注现象,商业保理企业数量出现爆发式增长。据银保监会公布的数据显示,截至2019年6月末,全国已注册商业保理企业12,081家,较2018、2019年初分别增加4,222家和540家;全行业注册资金8,487亿元,较2018、2019年初分别增加1,117亿元和457亿元。4、监管职责划转,银保监会接棒类金融监管,行业首份统一监管文件出台2018年5月,商务部办公厅印发《关于融资租赁公司、商业保理公司和典当行管理职责调整有关事宜的通知》(商办流通函〔2018〕165号),指出“商务部已将制定融资租赁公司、商业保理公司、典当行业务经营和监管规则职责划给中国银行保险监督管理委员会,自4月20日起,有关职责有银保监会履行”,商业保理行业监管步入新纪元。2019年4月至6月,天津市金融局、上海市金融局相继发布有关商业保理的试行管理办法,首批完成了地方人民政府与地方金融监管局的划转交接。2019年10月22日,中国银保监会向各地方金融监督管理局下发了中国银保监会办公厅《关于加强商业保理企业监督管理的通知》(银保监办发〔2019〕205号,以下简称“205号保理新规”),商业保理行业迎来了首份统一监管文件。205号保理新规共包含六个章节二十五项细则,秉持着监管政策的稳定性、连续性、一致性的要求,部分内容延续了各地方商务部门及部分地方金融局印发的试点管理办法,并在业务范围、融资渠道、风险管理(包括关联情况、客户集中度、风险计提等)、经营分类等方面提出了新的监管要求。以下提取了205号保理新规中关注度较高的几项条款,进行了比较分析。(三)商业保理业务是供应商将其基于真实交易的应收账款转让给商业保理企业,由商业保理企业向其提供的以下服务:商业保理企业应主要经营商业保理业务,同时还可经营客户资信调查与评估、与商业保理相关的资信服务。此处主要参考了《商业银行保理业务管理暂行办法》(中国银监会令2014年第5号)、《天津市商业保理试点管理办法(试行)》(津金监规范〔2019〕1号)。其中,有两点值得关注:商业保理业务中对于应收账款的定义通常指企业因提供商品、服务或者出租资产而形成的金钱债权及其产生的收益,不包括票据或其他有价证券而产生的付款请求权,并强调了债权人的属性为企业、排除了基于贷款等信用活动产生的债权。相比于《应收账款质押登记办法》(中国人民银行令〔2007〕第4号)中的定义,商业保理业务中的定义更加窄小。在205号新规中,监管给出的定义范围进一步收窄,强调了“供应商”与“真实交易”,虽未有进一步的官方解读,但预期将趋向回归到贸易活动的本源。非商业性坏账担保,通常是指保理商在给供应商的客户核定了一定的信用销售额度后,对于已核准的信用销售额度内的应收账款提供的坏账担保服务,即当债务人对已核准的应收账款不予付款时,保理商将在约定日向供应商承担付款责任。保理公司提供的非商业性坏账担保服务,仍以贸易场景及应收账款的转让为基础,有别于融资担保公司提供的以盈利为目的的融资性商业担保业务。2、融资路径:网贷私募等融资受限、ABS等合法融资行为通畅2.通过网络借贷信息中介机构、地方各类交易场所、资产管理机构以及私募投资基金等机构融入资金;5.专门从事或受托开展与商业保理无关的催收业务、讨债业务;6.基于不合法基础交易合同、寄售合同、权属不清的应收账款、因票据或其他有价证券而产生的付款请求权等开展保理融资业务;(五)商业保理企业可以向银保监会监管的银行和非银行金融机构融资,也可以通过股东借款、发行债券、再保理等渠道融资。融资来源必须符合国家相关法律法规规定。这部分基本延续了各地方商务部门发布的保理试点管理办法,并结合了上海金融局官网发布的《关于进一步促进本市融资租赁公司、商业保理公司、典当行等三类机构规范健康发展强化事中事后监管的若干意见》中对于网贷、地方各类交易场所及私募等融资渠道的限制。
3、风险管理:维持10倍杠杆不变,新增单一客户集中度限制、关联交易限制、不良资产管理、风险准备金计提规则1.受让同一债务人的应收账款,不得超过风险资产总额的50%;2.受让以其关联企业为债务人的应收账款,不得超过风险资产总额的40%;3.将逾期90天未收回或未实现的保理融资款纳入不良资产管理;4.计提的风险准备金,不得低于融资保理业务期末余额的1%;
205号新规延续了10倍杠杆率的要求,并首次提出了单一客户集中度限制、关联交易限制、不良资产管理、风险准备金计提规则四项要求。预计会对核心企业旗下的保理公司或以开展供应链ABS反向保理业务为主的第三方保理公司产生一定的影响。(1)债务人的定义(仅看项目公司,或看核心企业整体);(2)风险资产的定义,风险资产总额的参考时点及标准;(3)集中度比例限制的时点要求,是报告期末还是动态监管;均未给出明确的定义和官方的解读,后续如何执行仍需持续关注4、经营分类:加速“失联”、“空壳”等经营异常企业的退场(十四)正常经营是指依法合规经营的企业,各金融监管局要对正常经营类商业保理企业按注册地审核其营业执照,公司章程、股东名单、高级管理人员名单和简历、经审计的近两年的资产负债表、利润表、现金流量表及规定的其他资料。对于接受并配合监管、在注册地有经营场所且登录“商业保理信息管理系统”或金融监管局指定信息系统完整填报信息的企业,各金融监管局要在报银保监会审核后分批分次进行公示,纳入监管名单。(十五)非正常经营类主要是指“失联”和“空壳”等经营异常的企业。其中,“失联”企业是指满足以下条件之一的企业:无法取得联系;在企业登记住所实地排查无法找到;虽然可以联系到企业工作人员,但其并不知情也不能联系到企业实际控制人;连续3个月未按监管要求报送月报。“空壳”企业是指满足以下条件之一的企业:上一年度市场监督部门年度报告显示无经营;近6个月监管月报显示无经营;近6个月无纳税记录或“零申报”;近6个月无社保缴纳记录。各金融监管局要督促非正常经营类和违法违规经营类企业整改。非正常经营类企业整改验收合格的,可纳入监管名单;拒绝整改或整改验收不合格的,各金融监管局要协调市场监管部门将其纳入异常经营名录,劝导其申请变更企业名称和业务范围、自愿注销或依法吊销营业执照。(十六)违法违规经营类是指经营行为违反法律法规和本通知规定的企业,违法违规情节较轻且整改验收合格的,可纳入监管名单;整改验收不合格或违法违规情节严重的,各金融监管局要依法处罚或取缔,涉嫌违法犯罪的及时移送公安机关依法查处。
类金融机构监管划转后,多地金融局组织了对融资租赁、商业保理中“空壳”、“失联”、“僵尸”等非正常经营,从事高利贷、现金贷、套路贷或催债等违法违规企业的排查清理工作,各地排查内容相似、清理顺序不一。205号保理新规将保理企业分为正常经营、非正常经营和违法违规经营三类,对分类标准及不同类型企业的监管处置手段予以明确。针对近年来因准入门槛宽松、事中事后监管缺乏而产生的大批量“空壳”等经营异常企业,监管有意加速其退场,营造更好的保理行业环境。205号保理新规从整个行业层面规范了准入要求并提出了多项经营监管指标,迈出了统一监管的第一步,有重大指导性意义。商业保理业务在缓解中小企业融资难、建立商业信用体系层面一直发挥着重要作用,随着监管职责的划转、监管新规的出台,商业保理行业将围绕“促发展”、“控风险”两个核心指标有序健康成长。资产证券化是一种将缺乏流动性但具有未来现金收入的资产打包收集,通过结构化设计进行信用增级,将其转变成可以在金融市场上出售和流通的证券的过程。商业保理企业作为原始权益人的资产证券化业务开展较晚,2015年仅发布商业保理资产证券化业务3单。后续融资规模及发行只数逐年增长,据Wind数据整理,截至2019年10月31日,商业保理企业作为原始权益人的资产证券化产品累计发行736只,累计发行规模5,139亿元。目前,商业保理企业在资产证券化品中的主要参与场景为:贸易类场景、工程类场景、消费分期类场景。205号保理新规对于商业保理企业开展资产证券化融资业务的主要影响有以下几项:205号保理新规发布后,市场对“同一债务人”及限制比率的考察时点的理解未有统一,对于一些正在申报的供应链ABS产品,交易所、交易商协会目前也未给出进一步的审批建议反馈。(1)对于债务人的定义是基于核心企业层面,非项目公司层面;(2)对于限制比例的考察时点为动态的、持续性的,非某一报告期末静态时点;那么,核心企业旗下的保理公司及主做供应链ABS的第三方保理公司会受到较大影响,可以考虑往以下两个方向做转型。第一,主动开拓市场化的保理业务,做大风险资产的同时减小单一客户占比;第二,开拓创新型的供应链ABS产品,目前全国首单N+N模式供应链金融ABS已成功获批,储架规模100亿元,此类产品将多个核心企业纳入进来,有效分散了债务人集中度。我们可以看出商业保理行业的大方向以回归服务贸易本源为主,同时,提升自身风险管理能力,规范行业融资渠道,加强事中事后监管。205号保理新规是商业保理行业逐步迈向统一监管、合规经营的重要尝试,具有重大意义,但也存留了一些尚待明确的问题,有待持续关注。
免责声明:本公众号发布的信息,除署名外,均来源于互联网等公开渠道,版权归原著作权人或机构所有。我们尊重版权保护,如有问题请联系我们,谢谢!
