法盛金融投资
致力于分享金融与不良资产、投融资并购、房地产与城市更新、基金资管、资本市场、公司纠纷、税务筹划及疑难案例等干货。
笔者按:
房地产企业流动性风险问题持续暴露,虽然目前地产收并购的政策糖果不断,但收并购市场实际上成交惨淡。事实上,大规模的收并购成交只有等到楼市企稳回暖或市场信心重新回归后才会出现。为便于说明,本文在梳理当下地产收并购市场现状并分析收并购成交难点的基础上,就房企并购项目依赖的并购融资难点进行深入分析,以供同业人士参考。
一、地产收并购市场现状
近期中央及地方层面对房企间收并购的金融政策支持频频吹风,优质房企并购类的债券融资、银行融资体量急剧上升,国央企的并购动作尤为抢眼,但实际并购的标的却主要是困难房企的物业板块以及个别确实优质的项目,对中高风险房企整体项目的收购或接盘未见明显的动作,市场整体相对冷淡。
(一)政策端——并购融资政策逐步放松
并购端的金融支持政策虽然不断出台,但政策主要是鼓励金融端向国央企、优质房企扩张。对此,市场也需要打破一些不切实际的幻想,当下政策的边际放松仅是“纠偏”,“房住不炒”仍旧是大方向,目前的并购支持政策是以有效化解项目烂尾风险为原则,以保交楼、保障购房者的合法权益,实现维“稳”的目的,而不是为了救助陷入危机的房企。
(二)供给端——部分开发商流动性风险持续暴露,目处置压力持续增加
1. 开发商信用风险仍在持续暴露,待转让项目不断增多,但大部分房企都紧握核心、优质项目(等待翻身机会或东山再起),除非已顶不过非标、理财产品爆雷等带来的冲击与压力。
2. 除了存在流动性风险的房企释放的项目外,去年城投平台托市拿地后,也有大量项目在市场上寻求合作开发;一些银行、信托等金融机构“踩雷”后,手上也持有一些优质项目以待解决。以上类型的项目都存在被收购或与其他方合作的需求。
3. 收并购的项目类型包括物业管理类资产,不良资产重整业务中的房地产收并购等,收购标的也从资产包收购到单一项目及资产的收购转变(单一项目的收购比资产包的收购风险更小、效率更高)。
(三)收购端——买家结构变化,总体观望为主,实际出手较少
1. 国央企、优质民企是目前并购市场的主要买家,原来活跃的部分买家已消失,甚至已因自身的债务问题变成项目转让方(RC、SM)。需注意的是,国央企实际上的并购动作以及对中高风险房企的流动性支持其实并不积极,除非是带着政治任务。
2. 收并购市场的成交方面,目前主要是物业板块并购以及个别确实优质的项目并购有较好的成交表现(如碧桂园服务收购彩生活的邻里乐、富力及蓝光嘉宝,华润万象生活收购禹洲物业、中南服务,中海收购雅居乐、世茂所持广州利合股权等),其中国央企对中高风险房企整体项目的收购或接盘未见明显的动作。
(四)资金端——国央企及银行等积极筹备粮草,其他资金机构静待时机、伺机而动
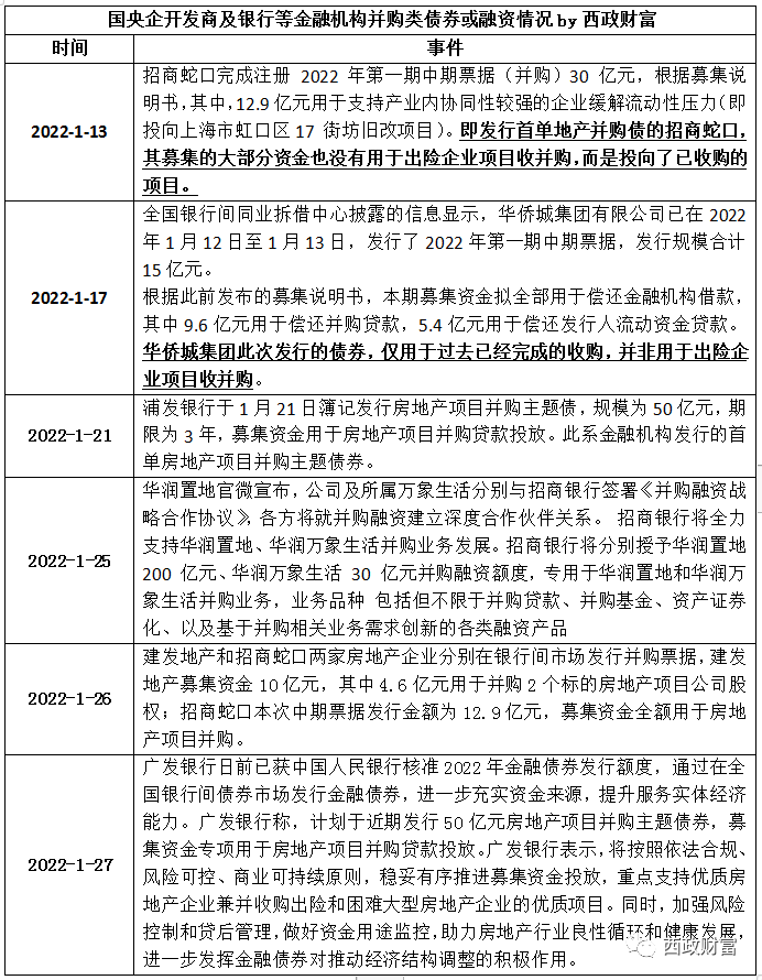
1. 优质房企并购类的债券融资、银行融资体量急剧上升,不过当前试水并购债的房企主要还是将资金用于偿还前期已收购项目的并购贷款。需注意的是,并购类的票据融资(或债券融资)的增量非常有限,对发行人的门槛要求更高,因此靠这类融资方式解决并购资金需求存在明显短板。
2. 浦发银行、广发银行等发行并购类主题债券以专项用于房地产项目并购贷款投放。需要注意的是,银行并购贷对主体和项目的准入门槛要求却依旧很高。如《商业银行并购贷款风险管理指引》(银监发【2015】5号)要求“并购交易价款中并购贷款所占比例不应高于60%”;上海银监会2018年1月发布的《关于规范开展并购贷款业务的通知》要求“按照穿透原则管理,拟并购土地项目应当完成在建工程开发投资总额的25%以上。同时,对四证不全房地产项目不得发放任何形式的贷款;亦不得投向未足额缴纳土地出让金项目,不得用于变相置换土地出让金”等。
3. 信托并购贷与AMC重组类贷款虽然申请门槛相对较低,也相对灵活,但贷款利率相对会高出一些,如果并购的标的项目对应的利润空间无法足够覆盖贷款本息,则这类并购贷款也很难有发挥空间(目前的行情之下很少被收购的项目能确保有足够的利润空间)。
4. 其他资金机构,试图与国央企开发商或优质民企开发商寻找合作点,但是考虑到融资成本、担保以及当下的市场环境,目前仍旧以尝试与等待时机为主。
二、地产收并购项目成交难点
在市场持续出清的背景下,供需双方预期以及匹配程度不高,一边是爆雷房企吊着自己不肯卖项目,尤其是不肯贱价卖项目,一边是有实力收购项目的房企担心风险或收益而迟迟无法出手,再加之项目自身以及收并购本身的复杂性,最终造成市场处于“胶着”的状态。具体可以从如下几方面来看:
(一)收并购双方的决策难点
1. 收购意愿方面:招拍挂市场拿地容易的时候,收并购市场一般都很不活跃,相反地,招拍挂市场竞拍激烈的时候,很多房企又大都会选择通过收并购的方式拿地。就市场本身的逻辑而言,只要招拍挂市场的拿地更加容易,在利润更加可期和风险更加可控的情况下,优质房企对收并购的意愿肯定会持续低迷。
2. 当下开发商均以优先确保自身的流动性作为当务之急,对于国央企开发商而言,在完成政治任务的同时,也需要遇到真正优质的项目才能出手。此外,国央企收购方内部决策流程相对较长,并且还需考虑到对外投资的保值增值、负债率管控等等。
3. 被收购方除了彻底躺平或者无力回天的爆雷房企外,其他爆雷房企还是对当前的腾挪空间抱有很大的希望,比如核心项目、核心资产也还是紧握在手上,拿出来转让的项目在对价方面也还是有很高的预期,甚至有的爆雷房企一边不还债,一边握着项目蛰伏下来。总之,处于一种“吊”着卖项目的状态。
4. 被收购主体风险大,隐性债务难以发觉,这是一些房企收购项目时的最大顾虑,特别是转让方为民营房企时,很多财务上的操作手段非常隐蔽,由此导致收购方的尽调过程非常漫长,甄别项目风险与收益需花费更多时间。
(二)并购标的的问题
1. 拟收购的项目算不算的过账,有无利润?爆雷房企的很多项目都面临超融或算不过账的问题,而这恰恰又是并购的首要前提。项目收购过来后继续开发建设并完成销售后如果是要亏钱的,那谁还会有动力去收购。
2. 收并购流程本身复杂,涉及资产剥离和隐性债务等问题还有比较大的风险,即便是帐算的过来,各种历史遗留问题也很容易造成开发建设进程的迟滞。
(三)融资难点
1. 机构端风控条件收缩:就交易逻辑而言,地产项目收并购的痛点主要是收购后的项目销售回款或银行开发贷能否尽快接续或支撑前期并购价款的支付。而在资金机构角度,由于房地产行业风险还未完全出清,销售市场并未恢复,而且部分银行等金融机构对并购贷款等涉房贷款不但申请条件要求严格,而且目前主要还是处于持续观望的态度。
2. 机构端的交易对手较少:从市场情况来看,目前地产投资机构基本都在重点争取国央企与地方龙头房企的并购融资业务机会,比如除银行、信托等金融机构资金外,目前亦有投资机构寻求与国央企开发商的合作机会,但是国央企类开发商的融资面临“三道红线”的限制、负债率、国资委的要求、审计、融资成本(如非标不超过年化8%)、担保(如国资发财评规〔2021〕75号及相关说明)等诸多方面的限制,因此也倒逼融资合作的双方通过股权类产品形式完成资金的投放,只是在操作层面要区分是真股还是明股实债。
三、地产项目收并购融资方案示例
以下就我们操作的一般项目股权收购融资以及涉及不良资产共益债投资模式进行说明。
(一)股权收购融资模式
1. 投资架构:西作为GP与其指定的机构作为LP共同设立合伙企业,合伙企业与开发商共同成立平台公司,平台公司通过股权收购方式受让转让方持有的项目公司股权。
2. 投资方式及增信担保、投后管理要求:以股权方式进行投资并注入融资款(在增信措施上土地抵押并非必要条件,但需严控资金流向),同时对平台公司及项目公司进行实质性监管,具体比如设置董事会一票否决权,委派副总经理、财务经理并进行财务、成本联签。
3. 项目选择:主要针对强主体(如百强开发商)的并购项目,项目所在区域可为一二线或强三线城市,但项目业态需以住宅为主。
4. 融资成本、资金使用期限、放款额度、增信担保措施等根据项目具体情况确定。
(二)不良资产项目共益债续建模式
当下不少民营开发商转向轻资产业务,亦在不良资产项目中寻找代建的机会,以下就我们操作的不良资产项目共益债代建模式进行说明。
1. 投资架构:西政作为GP及其指定的主体作为优先级LP与代建方或其指定的主体(劣后级LP)共同成立合伙企业,作为不良资产项目的债权投资主体;优先级LP和劣后级LP按7:3的比例出资,总出资额度不超过约定金额。
2. 投资额度:有限合伙投资规模的设置根据项目的具体情况,在对项目进行详尽的调查并充分考虑市场的各类变化因素后,设置可调节的、相对宽松的投资预算额度,并在实际放款时根据项目的进展分期放款。资金用途限于项目复工续建款,不得挪作他用。
3. 投资期限:有限合伙的投资期限为2-4年,如果项目后续开发、施工、销售顺利,可以提前偿还该部分投入。
4. 投资收益:优先级LP的投资收益收取固定收益,随借随还、利随本清。
5. 退出方式:在扣除税费、保障后续开发的前提下,住宅的销售回款先还利息,再冲本金。
6. 放款前提条件:
(1)重整投资方案获得债权人大会投票通过、法院裁定认可;
(2)项目公司与各个优先债权人就优先债权的展期、豁免等条件达成一致,并签订书面协议。
7. 风控及投后管理:全流程封闭运作,在投资退出前,对项目的管控措施包括但不限于项目公司管控、第三方监管以及工程建设监理和工程审计机构监管等等
免责声明:本公众号发布的信息,除署名外,均来源于互联网等公开渠道,版权归原著作权人或机构所有。我们尊重版权保护,如有问题请联系我们,谢谢!
