法盛金融投资
致力于分享金融与不良资产、投融资并购、房地产与城市更新、基金资管、资本市场、公司纠纷、税务筹划及疑难案例等干货。
目 录
第一部分 村企合作项目合作模式及开发实务
第二部分 村企合作项目开发涉税分析
第三部分 村企合作之单抬头、双抬头实务及税务筹划
村企合作项目开发及税务筹划实操手册
引言:
随着房企在招拍挂市场拿地愈发艰难,不少房企开始寻求多元化的拿地模式。其中通过村企合作进行合作开发也是房企们重点考量的方式之一,但合作开发因涉及与村集体签订合作协议,在实务中不论开发过程还是最终税负分担都面临不小的风险,鉴于此,本实操手册梳理了房地产企业在村企合作开发项目过程中的实务操作及税务筹划的有关经验及注意事项,谨供同业人士参考。
一、社区股份合作公司概述
(一)股份合作公司的由来
1. 深圳的城市化进程
1979年宝安县改设为深圳市,1980年批准在深圳设置经济特区;
1992-1994年期间,原关内统征,关内逐步开始实现城市化;
2003-2006年期间,原关外统转,关外逐步开始实现城市化。
2. 深圳股份合作公司的由来
内地(深圳过去)
——管理职能——村民委员会VS居民委员会;
——经济职能——经济联合社、经济合作社。
深圳(深圳现在)
——管理职能——居民委员会;
——经济职能——股份合作公司(公司化运作,分红)。
3. 深圳股份合作公司的对比

举例说明:
原关内区域


原关外区域



(二)股份合作公司的法律属性
1. 法律规定
尚无专门的法律、行政法规对其进行规定。
2. 实操实践
法院根据股份合作公司章程规定来处置,同时参考《公司法》法理进行判断,但具体裁判文书不直接引据《公司法》具体法条。
(三)行政村与自然村(大村与小村)问题
1. 大村小村改革试点


2. 开发商应给与足够重视
注意尽量与大村签订合作,避免政策变化。
二、集体用地的概念、种类与开发方式
(一)集体用地的由来
1. 土地所有权的二元制
《中华人民共和国土地管理法》(1986年通过,1988年、1998年、2004年修订)。
第八条 城市市区的土地属于国家所有。农村和城市郊区的土地,除由法律规定属于国家所有的以外,属于农民集体所有;宅基地和自留地、自留山,属于农民集体所有。
结论:国家所有or集体所有
2. 深圳特例——集体用地由来
(1)原关内1992-1994年统征——300平方公里
《关于深圳经济特区农村城市化的暂行规定》(1992年6月18日)
第九条 根据《中华人民共和国宪法》有关规定,对现有特区内农村的土地采取如下办法实现国有化:
(一)特区集体所有尚未被征用的土地实行一次性征收,土地费的补偿办法,按照“深府〔1989〕7号”文(《关于深圳经济特区征地工作的若干规定》)执行。
(二)按“深府〔1982〕185号”文《深圳经济特区农村社员建房用地暂行规定》和“深府〔1986〕411号”文《关于进一步加强深圳经济特区农村规划工作的通知》已划给原农村的集体工业企业用地和私人宅基地,使用权仍属原使用者。集体企业与个人应按市有关规定分别与市、区国土管理部门签订土地使用合同,办理有关房地产手续。
(2)原关外2003-2006年统征——1600平方公里
《关于加快宝安龙岗两区城市化进程的意见》(2003年10月29日)(深发〔2003〕15号)
(三)准确把握宝安、龙岗两区城市化的工作重点及各项政策措施
……
(四)土地资源
1. 村集体经济组织全部成员转为城市居民的,原属于其成员集体所有的土地依法转为国家所有。从宝安、龙岗两区城市化工作正式启动开始,市、区规划国土部门要集中力量依法对这两区的农村集体土地进行清理,并加大管理力度。具体方案由市规划国土部门提出,报市政府批准后实施。
(3)统转的依据
《中华人民共和国土地管理法实施条例》(1998年通过,2011年、2014年修订)
第二条 下列土地属于全民所有即国家所有:
(一)城市市区的土地;
(二)农村和城市郊区中已经依法没收、征收、征购为国有的土地;
(三)国家依法征收的土地;
(四)依法不属于集体所有的林地、草地、荒地、滩涂及其他土地;
(五)农村集体经济组织全部成员转为城镇居民的,原属于其成员集体所有的土地;
(六)因国家组织移民、自然灾害等原因,农民成建制地集体迁移后不再使用的原属于迁移农民集体所有的土地。

(4)统整VS统征结果——一系列历史遗留问题
形式上——深圳是第一个、现在来说也是唯一一个形式上不存在集体土地,全部土地属于国有土地的城市;
实质上——大量土地仍属集体经济组织继受单位(股份合作公司)占有、使用并获取收益。
(5)结论:深圳城市更新的实质,解决一系列历史遗留问题,实现再一次“土地国有化”,再一次城市化。
(二)集体用地的四大种类
1. 集体用地的划分依据


2. 集体用地的四大种类
第一,城中村用地:包括非农建设用地、征地返还用地、原农村用地红线用地等;
第二,旧屋村用地:福田、罗湖、南山、盐田四区在《关于深圳经济特区农村城市化的暂行规定》实施前,宝安、龙岗、龙华、坪山、光明、大鹏六区(含新区)在《深圳市宝安、龙岗区规划、国土管理暂行办法》实施前,正在建设或者已经形成、且现状主要为原农村旧(祖)屋等建(构)筑物的集中分布区域;
第三,农村城市化历史遗留违法建筑用地:历史遗留违法私房、历史遗留生产经营性违法建筑、历史遗留产业类违法建筑、历史遗留公共配套类违法建筑等;
第四,未完善征转手续用地:未征未转用地、已征转未完善补偿手续用地。
(三)集体用地的开发方式——自主开发VS合作开发
1. 自主开发实例——怀德模式
位于深圳市宝安区的深圳市怀德股份合作公司探索转型升级,自建城市综合体项目。
——成立了社区自己的房地产开发公司、物业管理公司、商管公司;
——百万年薪从万科等房企挖来专业高端人才,对社区土地进行开发建设;
——100%集体投资建设,股民拿出部分分红继续投资;
——告别基层社区靠租赁经济过活,有远景规划;
——盘活社区股份公司自有用地,以土地资源换取了公司未来滚动开发的资金需求。

2. 合作开发选取合作方的三种方式
(1)公开招标方式;
(2)竞争性谈判方式;
(3)单一来源谈判。
三、村企合作项目种类
(一)村企合作城市更新项目
1. 村企合作城市更新项目概述
合作方(项目的开发商)通过搬迁补偿安置的形式向股份合作公司支付货币补偿或回迁物业,最终取得实施主体资格后取得土地使用权并完成项目的开发建设。
2. 注意事项(与净地开发项目主要区别)
城市更新——货币补偿或回迁物业;
净地开发——货币或分配物业。
(二)村企合作净地开发项目(非农/征返用地合作开发)
1. 村企合作净地开发项目概述
非农建设用地指标/征地返还用地指标落在未征未转用地上(按政策村集体需先将该用地清理经济关系为净地)的净地合作开发,合作方(项目的开发商)上平台取得合作主体资格后支付货币或分配物业,并完成项目的开发建设。
2. 注意事项
非农/征返用地指标:原则上落在未征未转用地上;
征返用地指标:可争取落在国有土地上。
(三)村企合作土地整备利益统筹留用土地合作开发项目
1. 村企合作土地整备利益统筹留用土地合作开发项目概述
属于股份合作公司取得土地整备利益统筹留用土地后的净地合作开发范畴,其村企合作模式与非农/征返用地的合作开发方式类似(将来股份合作公司取得的物业属于分配而非回迁),与村企合作城市更新项目亦有相似之处(项目前期开发商可进入,并作为合作方参与)。
2. 留用土地合作开发项目举例

(四)其他项目
1. 农地入市项目
福永凤凰村——方格公司(美格智能技术股份有限公司:002881)案例。
2. 同富裕工业区、统建楼等代建
宝安石岩-绿景国际、宝安松岗-红星国际新城等统建楼代建项目。
3. 特色小镇
大浪时尚创意特色小镇、甘坑客家小镇、德国小镇(环德未来城)等。
四、村企合作城市更新项目开发步骤程序
(一)深圳三旧改造/城市更新的由来
1. 2004年政策对城中村(旧村)改造的界定
《深圳市城中村(旧村)改造暂行规定》(深府〔2004〕177号)
城中村有下列情形之一的,由所在地区政府列入本区城中村改造计划,并依照本规定组织进行改造:
(一)城市基础设施及公共设施建设需要进行改造的;
(二)村内生活环境恶化,居民生命财产安全和人身健康受到严重威胁的;
(三)村内存在环境污染、治安恶化等问题,严重妨碍周边地区单位和居民正常经营和生活的;
(四)因调整产业结构、引进重大项目需要改造的;
(五)因其他公共利益需要,市(区)政府决定进行改造的。
2. 2009年政策对城市更新的界定
《深圳市城市更新办法》(2016年11月12日)(深圳市人民政府令290号)
本办法所称城市更新,是指由符合本办法规定的主体对特定城市建成区(包括旧工业区、旧商业区、旧住宅区、城中村及旧屋村等)内具有以下情形之一的区域,根据城市规划和本办法规定程序进行综合整治、功能改变或者拆除重建的活动:
(一)城市的基础设施、公共服务设施亟需完善;
(二)环境恶劣或者存在重大安全隐患;
(三)现有土地用途、建筑物使用功能或者资源、能源利用明显不符合社会经济发展要求,影响城市规划实施;
(四)依法或者经市政府批准应当进行城市更新的其他情形。
3. 深圳三旧改造/城市更新由来总结

(二)村企合作城市更新的常规流程
1. 政府审批层面的常规流程
更新意愿公示→纳入年度计划批复→土地信息核查批复→核发更新单元规划批复→实施主体确认批复→产权证件注销→用地出让手续办理→项目开发建设→回迁与预售。
2. 开发商工作层面的常规流程
意愿征集→城市更新项目立项申报→权属信息核查并汇总→制定搬迁补偿方案→申报城市更新单元规划→搬迁补偿协商与协议签订→形成单一主体并申请实施主体确认→建筑物拆除及产权证件注销→办理用地出让手续→项目开发建设→回迁与预售。
(三)村企合作城市更新项目实操注意事项
1. 地的问题——五类合法用地如何满足60%比例问题
三大解决政策:
第一,老屋村——《深圳市拆除重建类城市更新单元旧屋村范围认定办法》(深规土规〔2018〕1号);
第二,历史遗留违法建筑——《深圳市人民政府关于农村城市化历史遗留产业类和公共配套类违法建筑的处理办法》(深圳市人民政府令第312号);
第三,外部移交公共设施用地——《深圳市城市更新外部移交公共设施用地实施管理规定》(深府办规〔2018〕11号)(光明区-将石片区城市更新单元-草案)。
2. 钱的问题——搬迁补偿协商及协议签订问题
“钉子户”/“困难户”问题——“拆迁最难的是对老板的拆迁”(利益的平衡)。
五、村企合作净地开发项目开发步骤程序
(一)深圳非农/征返用地的由来
1. 非农建设用地——宝安、龙岗两区1993年和2004年以后划定的非农建设用地
《深圳市宝安、龙岗区规划、国土管理暂行办法》(深府〔1993〕283号);
《深圳市宝安龙岗两区城市化土地管理办法》(深府〔2004〕102号);
其他:98非农(主要是龙岗区),同富裕、固本强基、扶贫奔康工程用地。
2. “关内的非农建设用地”——原特区内(福田、罗湖、盐田、南山)划给农村集体股份公司的用地红线
《关于进一步加强深圳特区内农村规划工作的通知》(深府办〔1986〕411号)。
3. 征地返还用地——已落实的征地返还用地+其他
《关于征地安置补偿和土地置换的若干规定(试行)》(深府〔2015〕81 号)(已过有效期)
《<关于征地安置补偿和土地置换的若干规定(试行)>实施细则》(深规土〔2016〕1 号) (已过有效期)
(二)村企合作净地开发项目操作流程

(三)村企合作净地开发项目实操注意事项
1. 指标的问题——法定图则VS密度分区上限


2. 分配的问题——村企合作净地开发项目分配比例逐渐抬高(4:6)
原1:9或者12:88分配比例逐渐无法操作,即使在831政策出台前已完善相关手续的,目前尚未开发建设完成,也会面临诸如股份合作公司变卦、集体资产监管部门要求重新上平台等问题。
六、两者对比与实操注意事项
(一)村企合作城市更新项目与净地开发项目对比

(二)村企合作城市更新项目:意向合作方≠正式合作方
《龙岗区社区股份合作公司集体用地开发和交易监管实施细则》(深龙府办规〔2018〕1号)
在同等条件下,意向合作方享有项目合作优先权。
(三)村企合作净地开发项目:看上去很美
1. 村企合作净地开发项目的简单估算
销售收入——市场价格;
土地成本——标定地价;
建安成本——正常市场成本;
三费——财务费用、营销费用、管理费用;
相关税费——土地增值税、增值税、所得税等。
2. 村企合作净地开发项目开发商面临的选择
分配给股份合作公司的货币和物业定性;
选择:品质or缴税
第二部分 村企合作项目开发涉税分析
一、签订搬迁补偿安置协议及协议出让阶段
1. 被拆迁方税费总结
2. 被搬迁方税费分述
3. 搬迁方税费总结
4. 搬迁方税费分述
上述内容亦可详见《契税法》。
搬迁方税负-印花税
《中华人民共和国印花税法》
二、回迁阶段
1. 实施主体税费总结
2. 实施主体税费分述
搬迁方税负-印花税
3. 原权利人税费总结
4. 原权利人税费分述
上述内容亦可详见《契税法》。
搬迁方税负-印花税
《中华人民共和国印花税法》
第三部分 村企合作之单抬头、双抬头实务及税务筹划
以深圳为例,一般来说村企合作至少要面临五个问题:一是合作项目的土地性质及土地类型,比如是非农建设用地、征地返还用地、土地整备利益统筹的留用地还是其他;二是合作项目的性质或类型,是非农、征返或留用地净地开发还是非农全覆盖的城市更新项目等;三是集体资产需上平台交易的问题;四是合作方式的问题,是“双抬头”的合作建房还是“单抬头”的地产公司独立开发;五是税务问题,比如土地成本的计算问题,开发商建成项目后分配给村股份公司的物业能否做税前扣除,开发商分房的过程是否视同销售需缴纳相应税费等等。
笔者在西政投资集团从事投后管理的税务筹划工作过程中,经常被问到村企合作的具体合作模式与税收处理差异的问题,为便于系统阐述,笔者特结合经办的一些项目案例和相关资料详细说明,谨供从事地产投拓及财税工作的朋友参考。
一、村企合作城市更新项目及净地开发项目所涉的土地种类及土地成本处理差异
(一)村企合作各模式合作方式及合作用地种类
从事城市更新相关业务的小伙伴都知道,城市更新项目首当其冲就是五类合法用地及合法用地比例的问题。以下是城市更新局根据城市更新申报主体的申请,就土地及建筑物信息核查结果给予的复函,其中读者可以看到“土地权属情况”中的“国有已出让(划拨)用地、国有未出让用地、城中村用地、旧屋村用地、符合历史遗留违法建筑处理相关规定已办理房地产权登记或已取得处理意见书的用地、未完善征转手续用地”等的相关情况。
通俗来说,上述权属核查中的各类用地只要是权属为村股份公司的,该土地均可成为村企合作的用地范畴,尤其是城市更新项目。当然,就村企合作的项目类型而言,大致上可以划分为两类,一类是城市更新合作开发项目,涉及的合作土地种类如上文提及的《土地及建筑物信息核查意见的复函》所述用地种类为主;另一类是净地合作开发项目,所涉及的土地种类则以城中村用地及土地整备利益统筹的村股份公司留用地为主。
(二)村企合作净地开发项目所涉的土地种类
1. 城中村用地(以下内容摘自龙岗区城市更新局网站)
城中村用地不是指平常生活中所说的房租便宜环境差的“城中村”所占用的土地,而是指深圳城市化过程中依照有关规定由原农村集体经济组织的村民和继受单位保留使用的非农建设用地的建成区域,或者根据申请人提供的材料可落实并核销非农建设用地、征地返还用地指标的用地。主要包括:
(1)原特区内(福田、罗湖、盐田、南山)划给农村集体股份公司的用地红线
1984年后,数十万外来务工人员涌入深圳特区,促使大量原村民使用集体土地建设私房出租。为规范原特区内原村民建设行为,减少违法占地,1986年6月27日,深圳市政府出台《关于进一步加强深圳特区内农村规划工作的通知》(深府办〔1986〕411号),对农村建设状况进行调查和清理,并由原市国土局按城市总体规划的要求,开展了农村合法建设用地控制线的划定工作,即原特区内划给农村集体股份公司的用地红线。
实践中特区内部分城中村所持有的“用地红线”为加盖国土部门红线图章的用地范围及坐标图,或者注明权属和界址点坐标的其他证明文件等。在城市更新项目土地、建筑物信息核查时,可在内部国土信息登记系统中进行查实和确认。
(2)宝安、龙岗两区1993年和2004年以后划定的非农建设用地
非农建设用地,是指在深圳城市化进程中,集体土地转为国有土地后,政府为满足原农村集体经济组织继受单位生产生活需要,促进其经济可持续发展,根据《深圳市宝安、龙岗区规划、国土管理暂行办法》(简称“深府〔1993〕283号文”)、《深圳市宝安龙岗两区城市化土地管理办法》(简称“深府〔2004〕102号文”)及其他规定在宝安、龙岗所划定的非农建设用地。
非农建设用地按照用地性质划分为工商用地、居民住宅用地和公共设施用地,划定标准为:按照各行政村在一九九三年一月一日公安部门登记的户数和常住人口数,工商用地100平方米/人;居住用地100平方米/户,建设面积不超过480平方米;公共设施用地200平方米/户。
非农建设用地参与城市更新各区均已出台管理暂行办法,需要按照规定的程序办理相关手续。特别提醒注意的是,开发商若与村股份公司合作城市更新项目,首先要核实村股份公司是否合法取得并持续拥有非农建设用地使用权,原核准的非农建设用地用途、面积等,最低也要保证合法用地比例达标。
(3)征地返还用地
征地返还用地,指根据有关法律法规和政策规定,政府征收原农村集体所有的土地后,为促进原农村集体经济组织可持续发展,返还给其的建设用地。包括已落实的征地返还用地以及依据相关文件确定以土地安置方式解决征地遗留问题而进行的土地安置。
深圳经济特区成立至1988年,征地多是以货币补偿为主。但由于土地开发价值提高和原村民可开发用地的日益减少,原村民越来越倾向于征地置换补偿。1989年,深圳市出台了《关于深圳经济特区征地工作的若干规定》,提出了深圳经济特区征地拆迁补偿办法,并首次提出,可根据土地被征用村庄的大小、征地数量,优先免地价划拨一块土地,供被征地单位兴建经营性的商业、服务楼宇,以发展生产。1993年7月广东省出台了《广东省征地管理规定》,提出“市、县国土部门在实施征地时,应对被征地单位发展经济和改善生活所需的用地做出统筹安排,一般可按不超过所征用土地面积的百分之十留出土地,由被征地单位按规定统一安排使用。”这些文件为征地返还用地提供了依据。
2000年到2002年,广东省、深圳市先后废止旧规出台新规,取消征地返还用地的补偿,明确补偿方式为货币补偿。2004年之后,征地补偿以处理历史遗留问题为主。2015年9月10日,深圳市出台《关于征地安置补偿和土地置换的若干规定(试行)》,2016年6月,深圳市规土委颁布实施《<关于征地安置补偿和土地置换的若干规定(试行)>实施细则》,规定了“征地安置补偿,是指在征收原农村集体经济组织土地的过程中遗留下来的安置和补偿问题”。
2. 土地整备利益统筹之留用地
《深圳市土地整备利益统筹项目管理办法》(深规土规〔2018〕6号)
第二条:“本办法适用于以原农村集体经济组织继受单位及其成员实际掌控用地为主要实施对象的土地整备利益统筹项目(以下简称利益统筹项目)。利益统筹项目以街道为界限(大鹏新区以新区为界限),项目范围内至少有一块3000平方米以上集中成片的未完善征(转)地补偿手续规划建设用地。利益统筹项目应纳入全市土地整备年度计划的利益统筹项目目录,并报市政府批准。”
第六条:“利益统筹项目留用土地是指按本办法核算并确认给原农村集体经济组织继受单位的用地,包括项目范围内已批合法用地、项目范围外调入合法指标以及本项目核定利益共享用地,具体规模按以下方式核算:
(一)项目范围内已批合法用地是指原农村集体经济组织继受单位及其成员已落地确权的合法用地(包括已取得房地产证、土地使用权出让合同、非农建设用地批复、征地返还用地批复、农村城市化历史遗留违法建筑处理证明书、旧屋村范围认定批复的用地等),此类用地按照等土地面积核算留用土地规模;
(二)项目范围外调入合法指标,包括非农建设用地指标、征地返还用地指标,以及其他土地整备项目留用土地指标,此类用地指标按照相关规定核准后,可在项目范围内安排落实;
(三)本项目核定利益共享用地是指项目内上述第(一)项用地范围外的未完善征(转)地补偿手续规划建设用地,扣除上述第(二)项中非农建设用地指标和征地返还用地指标后的剩余土地,按照表1核算的留用土地规模。其中现状容积率为项目实施范围内现状建筑面积与规划建设用地面积的比值。”
二、村企合作城市更新项目的土地成本问题及税务处理
城市更新项目与净地(或空地)开发项目的最大区别在于土地成本,对于村企合作城市更新项目的开发商而言,在更新过程中提供给村股份公司的土地、建构筑物、非农或征返指标等补偿(包括了货币补偿和回迁房)全部均可纳入拆迁安置补偿费用,也即可纳入土地成本。而净地合作开发的背景下,因不存在拆迁安置补偿,因此开发商支付给村股份公司收益款或补偿款以及分配给村股份公司的物业等全部都不能纳入土地成本。
由上述可知,村企合作城市更新项目和净地开发项目的最本质差异就是开发商提供给村股份公司的补偿款或补偿/分配物业能否纳入土地成本。有很多同行会问,土地成本的构成里面本来就有土地出让金,在有土地出让金和后期做房地产开发全过程的税筹基础上,照样可以解决土地综合成本过低导致的土增税过高的问题。事实上,非农建设用地和征地返还用地的出让金都是极低的,甚至这几百块钱一个平方的楼面地价可以忽略不计,因此村企合作的净地合作开发项目的土地成本过低是个很难解决的问题。
为便于说明地价的问题,假设一个城市更新项目村股份公司的未征未转用地直接落入非农指标(非农全覆盖),开发商通过签订拆赔协议取得取得实施主体资格并完成开发建设后向村股份公司提供30%的回迁物业,则开发商提供的回迁物业对价全部都可以纳入土地成本。相反,如果是净地合作开发项目,则开发商通过双抬头或单抬头(以下会详述)完成开发建设后提供给村股份公司的30%的物业不能纳入土地成本。而因本身的土地出让金过低,因此净地开发项目将面临土增税非常高的问题。
以下为深圳市规土委(现为深圳市规划和自然资源局)与村股份公司签订的《土地出让合同》(非农建设用地):
三、村企合作净地开发项目的双抬头、单抬头及税务处理差异
上文中提到,村企合作城市更新项目的时候,因开发商通过拆赔取得实施主体资格并完成开发建设后分配或补偿给村里的物业可纳入土地成本,因此更新项目的综合税负(尤其是土增税)会可控很多。
而村企净地合作开发的项目,因分配给村里的物业无法做税前扣除,因此在土地成本(如上述非农的出让金)很低的情况下综合税负就会高很多,另外开发商完成项目的开发建设并在分配物业的过程中,因项目公司分配给村股份公司物业需按视同销售处理,因此在土地成本低的情况下相当于开发商还要额外掏出现金去缴纳分配物业过程中的巨额税费,由此就产生了村企合作的“单抬头”和“双抬头”的问题。
笔者在“西政资本”公众号于2017年7月5日的推文《合作开发/合作建房之司法、税务认定及各主体的纳税分析和税务筹划》中也提到,在村企双方共同持有土地使用权的合作建房模式下,以双方名义完成开发报建和施工建设后,双方按比例各自分配所得的房屋属于自建房的范畴,也即分房过程不需按视同销售处理并缴纳税费,如此就给开发商解决了很大的税费负担。以下就单抬头和双抬头的具体业务操作作详细说明。
(一)双抬头(双主体)的具体操作流程及操作方式
1. 双抬头项目的实操要点及案例
在双抬头的操作模式下,核心要解决的问题就是如何把原属于村股份公司的土地变成双方共同共有,一般来说,在操作环节都是国土部门(如原规土委下面的区管理局)先跟村股份公司签订《土地出让合同》(村股份公司为受让人),然后由国土部门(如原规土委下面的区管理局)、村股份公司及开发商三方签订《补充协议》,将土地使用权的受让人调整为村股份公司和开发商两方,也即由两方共同持有土地使用权。具体见下述《补充协议》文本:
根据我们投后管理团队接触过的的村企合作项目案例,在具体操作流程上,一般是村股份公司申报用地审批(可以委托开发商办理),并由村股份公司与国土部门签订《土地出让合同》,然后由开发商、村股份公司、国土部门三方签订《土地出让合同补充协议》,土地证办理完成后,权属人是双主体(即双抬头,下同),即开发商和村股份公司共同登记成为土地使用权人。具体项目报批报建时,由开发商或和村股份公司一起作为双主体进行申报,所有对政府的手续和文件都需要双方盖章,包括预售合同也都是双方盖章,目前常用的做法是在预售前村股份公司出具经公证的委托书,全权委托开发商办理所有后续手续和预售、物业管理聘请等事宜。物业分配时,村股份公司和开发商按照土地出让合同和补充协议约定的分配比例分配物业,办理大证或初始登记时可以各自办证,从而实现各付各税。
以下为部分双抬头合作开发项目实例:
2. 双抬头分房环节的税费负担问题
合作建房建成后房屋按合同约定进行分割属于自建房的范畴,双方各自办理初始登记,不视为发生权属转移。但合作建房分房自用后再次转让或出售的,需按正常的销售不动产行为征缴各相关税费。
(1)分房过程中的增值税
根据国家税务总局关于印发《营业税问题解答(之一)的通知》(国税函发〔1995〕156号)第十七条的规定,合作建房分房自用时出地方、出资方均需缴纳增值税。
但深圳地区有例外,参照《深圳市地方税务局关于合作开发房地产征收营业税问题的批复》(深地税发〔2005〕183号)的规定,分房自用时出地方、出资方目前均无需缴纳增值税。
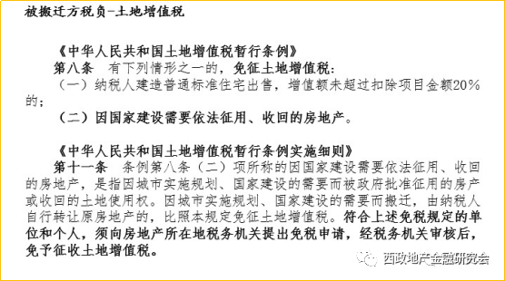
(2)分房过程中的土地增值税
根据《财政部、国家税务总局关于土地增值税一些具体问题规定的通知》(财税字〔1995〕48号)第二条的规定,对于一方出地,一方出资金,双方合作建房,共同投资、共担风险、共享利润,建成后按比例分房自用的,暂免征收土地增值税;建成后转让的,应征收土地增值税。
备注:《深圳市地方税务局关于发布〈税收减免管理实施办法〉的公告》(深圳市地方税务局公告〔2016〕1号)之附件二《附件2:备案类减免税事项目录》“(一)纳税申报同时报送附送材料的事项目录”第148项“合作建房自用的土地增值税减免”,需附送的材料为房屋产权证、土地使用权证明,合作建房合同(协议),房产分配方案相关材料,提交其他减免税相关资料。
(3)分房过程中的所得税
按照《中华人民共和国企业所得税法》,税务机关不能依法将房地产开发项目作为独立的纳税主体,单独计征企业所得税,也不应将该项目的收入、成本、费用计算在其中一方帐下,合并计入该方的应税所得统一计缴企业所得税。而应采取类似合伙企业“先分后税”的原则,分房之后如双方取得收入的,再对出地方、出钱方分布计征所得税。合作建房后分房自用按自建房处理,双方各自办理初始登记,因此分房过程不产生所得税的纳税义务。
(4)分房过程中的契税
按照《中华人民共和国契税法》规定“在中华人民共和国境内转移土地、房屋权属,承受的单位和个人为契税的纳税人”。合作建房第一步将土地使用权登记到双方共同主体名下过程中,出地方并未发生土地、房屋权属变更,出地方取得该土地使用权无需缴纳契税,出钱方则属于土地、房屋权属变更的承受单位,应征收契税,其计税依据为出钱方取得土地使用权的对应成交价格。合建并各自分得房屋办理初始登记时,不发生权属转移,对出地方、出钱方均不征收契税。
值得注意的是,非农/征返用地开发时,其土地成本非常低,这是无论如何都无法回避的问题。无论通过分红也好,还是双抬头也好,开发商再行出售时都是需要缴纳高额的土地增值税和增值税。
(二)“单抬头”模式实操案例及财税分析
既然双抬头能解决分房环节的税费负担问题,为何还有那么多开发商不选择“双抬头”的合作模式。这个问题其实并不复杂,如果开发商希望对项目开发有更大的掌控度,或者在融资层面有更大的灵活度,则单抬头绝对是更理性的选择。不然做点什么事情都要找村里盖章,或者等着村里上会,做个融资或者税筹还得偷偷摸摸,则项目价值将很难达到最大化的效果。
1. “单抬头”实操流程
单抬头的操作模式其实非常简单,无非就是国土部门(原规土委下面的区管理局)与村股份公司签订《土地出让合同》后,国土部门、村股份公司、村股份公司的全资子公司三方签订《补充协议》,将土地使用权变更至村股份公司的全资子公司名下,然后开发商通过增资(或受让股权,但现在很少操作)的方式取得原村股份公司的全资子公司的绝大部分股权,项目公司完成开发建设后向村股份公司(即原100%股权的控股股东)分配物业。
以下为该类单抬头项目之《土地出让合同补充协议》的示例:
2. “单抬头”的土地成本问题
尽管村企净地合作开发的非农建设用地、征地返还用地或土地整备利益统筹留用地的土地出让价款非常低,但村股份公司签订《土地出让合同》后将土地变更至自己的全资子公司名下还是需要注意土地成本的扣除问题以及开发商增资并稀释原股东股权引起的土地成本是否可按140号文进行扣除的问题。
具体可参见:《财政部、国家税务总局关于明确金融、房地产开发、教育辅助服务等增值税政策的通知》(财税〔2016〕140号)
八、房地产开发企业(包括多个房地产开发企业组成的联合体)受让土地向政府部门支付土地价款后,设立项目公司对该受让土地进行开发,同时符合下列条件的,可由项目公司按规定扣除房地产开发企业向政府部门支付的土地价款。
(一)房地产开发企业、项目公司、政府部门三方签订变更协议或补充合同,将土地受让人变更为项目公司;
(二)政府部门出让土地的用途、规划等条件不变的情况下,签署变更协议或补充合同时,土地价款总额不变;
(三)项目公司的全部股权由受让土地的房地产开发企业持有。
3. “单抬头”分房环节的税费负担问题
根据上文的论述,单抬头完成开发建设后,分配给村股份公司的物业无法纳入土地成本,且该分配物业必须按市场价视同销售并缴纳全额的税费,因此单抬头模式需特别注意分房环节的税费问题。
具体可参见:
(1)“单抬头”分房环节增值税方面
《财政部 国家税务总局关于全面推开营业税改征增值税试点的通知》(财税〔2016〕36号)
第14条“下列情形视同销售服务、无形资产或者不动产:单位或者个人向其他单位或者个人无偿转让无形资产或者不动产,但用于公益事业或者以社会公众为对象的除外视同销售服务、无形资产或者不动产。”
(2)“单抬头”分房环节土地增值税方面
《国家税务总局关于房地产开发企业土地增值税清算管理有关问题的通知》(国税发〔2006〕187号)
第3条“非直接销售和自用房地产的收入确定”第一款“(一)房地产开发企业将开发产品用于职工福利、奖励、对外投资、分配给股东或投资人、抵偿债务、换取其他单位和个人的非货币性资产等,发生所有权转移时应视同销售房地产,其收入按下列方法和顺序确认:1.按本企业在同一地区、同一年度销售的同类房地产的平均价格确定。由主管税务机关参照当地当年、同类房地产的市场价格或评估价值确定。”
(3)“单抬头”分房环节企业所得税方面
《中华人民共和国企业所得税法实施条例》
第25条“企业发生非货币性资产交换,以及将货物、财产、劳务用于捐赠、偿债、职工福利或者利润分配等用途的,应当视同销售货物、转让财产或者提供劳务。”
4. 项目公司对村股份公司(股东)分红免税的适用问题
实务中,一般在项目未完成开发建设前都会碰到村股份公司需提前预支现金分配或现金分红的问题,也即项目公司对村股份公司进行预分配需在后期做正式分红时做相应的财务处理,另外也要注意现金分红涉及的“符合条件的居民企业之间股息、红利分配所得免所得税”的适用问题(企业所得税法第26条)。
具体可参见:
《中华人民共和国企业所得税法》
“企业的下列收入为免税收入:(一)国债利息收入;(二)符合条件的居民企业之间的股息、红利等权益性投资收益;(三)在中国境内设立机构、场所的非居民企业从居民企业取得与该机构、场所有实际联系的股息、红利等权益性投资收益;(四)符合条件的非营利组织的收入。”
四、结论
综合上述,简单来说:村企合作城市更新项目时可通过拆赔协议方式由开发商取得实施主体资格,完成开发建设后回迁给村股份公司的物业可纳入土地成本。
村企合作净地开发项目时开发商可视自身对项目的掌控程度要求及融资自由度等需求确定采用单抬头还是双抬头的合作模式,当然最终还是要在分房免税和融资、税筹自由之间做出取舍和平衡。
免责声明:本公众号发布的信息,除署名外,均来源于互联网等公开渠道,版权归原著作权人或机构所有。我们尊重版权保护,如有问题请联系我们,谢谢!
