创融咨询
领先的一站式创业服务平台,为创新及成长企业提供股权设计与激励、股权投融资、公司纠纷与治理、税务争议与筹划、知识产权等专业服务。
【网址】www.crfawu.com。
作者 | 王囝囝 李盛等
来源 | 金杜研究院
私募基金股权投资中,投资人常会与目标公司创始人达成业绩对赌等相关投资退出安排,相关合同性文件多以创始人签署为主,鲜有创始人配偶签署的情况。然,近年来不少投资人在创始人缺乏偿债能力的情况下转而追究创始人配偶的责任。在创始人配偶未签署相关合同性文件的情况下,能否要求其承担责任的关键在于创始人对投资人所负债务是否为夫妻共同债务。
案例
我们曾代理某投资机构与创始人的对赌纠纷。创始人的配偶并未签署对赌文件,也并非目标公司的股东,但其在对赌期间间接持有目标公司的股权,并在引进投资、人事任免、公司管理等多方面扮演重要角色。对赌失败后,创始人与其配偶离婚,并将有价值的财产分配给配偶。投资人因此也起诉要求创始人的配偶对创始人的对赌债务承担责任。
本文中,我们将结合以往案件代理经验,以创始人的对赌责任为例,探讨争议解决过程中与夫妻共同债务相关的核心法律问题,主要包括:
1.构成夫妻共同债务的主要情形及构成要件有哪些;
2.夫妻共同债务的举证责任如何分配;
3.“夫妻共同生产经营”的认定标准是什么;
4.夫妻双方签署离婚协议或涉及离婚纠纷是否会影响夫妻共同债务的认定。
构成夫妻共同债务的主要情形及构成要件有哪些?
根据最高人民法院于2018年1月16日发布的《关于审理涉及夫妻债务纠纷案件适用法律有关问题的解释》(法释[2018]2号,以下简称“《夫妻债务纠纷解释》”)以及即将实施的《民法典》的相关规定,构成夫妻共同债务的主要情形有三:
1. 举债基于夫妻双方共同意思表示;
2. 举债用于家庭日常生活;
3. 举债虽超出家庭日常生活所需但系用于夫妻共同生产经营等。
情形一:举债基于夫妻双方共同意思表示
法律规定:
要点解析:根据前述规定,如能证明所负债务系夫妻双方共同意思表示,如:夫妻均在对赌协议上签字,或夫妻一方事后出具承诺函或其他文件确认承担共同还款责任的(即“共签共债”),则为夫妻共同债务,一旦对赌失败,创始人配偶应承担还款责任。需要注意的是,此条款并没有对赌债务必须发生在“婚姻关系存续期间”的前提条件,因为从法理上无论双方共同签字还是事后追认等方式,都反映双方愿意对投资人担责的共同意思表示,至于对赌债务系发生在婚前、婚内还是离婚后,均不影响该等共同意思表示对投资人的法律效力。(如:广东省深圳市中级人民法院(2020)粤03民终17350号、上海市奉贤区人民法院(2018)沪0120民初20310号等)
由此可知,如果能在签订对赌协议时让创始人配偶签字或事后能让创始人配偶签署确认函等追认文件,则减少了下述其他情形下的举证难度等不利风险。
情形二:举债用于家庭日常生活
法律规定:
构成要件:据上规定,夫妻一方对外举债构成共同债务需要满足两个要件:
1. 债务发生在婚姻关系存续期间;
2. 所负债务系用于家庭日常生活需要。
要点解析:就对赌债务而言,通常创始人对赌系为经营发展其控制企业,资金方面基本都涉及几百万甚至上千万、上亿元,显然超过“家庭日常生活”[1]的范畴,一旦对赌失败,投资人引用此条款要求创始人配偶承担还款责任的难度很大。
情形三:举债虽超出家庭日常生活所需但系用于共同生产经营等
法律规定:
构成要件:据上规定,夫妻一方对外举债构成共同债务需要满足三个要件:
1. 债务发生在婚姻关系存续期间;
2. 举债超出家庭日常生活所需;
3. 举债系用于夫妻共同生活、共同生产经营或者基于夫妻双方共同意思表示。
要点解析:就对赌债务而言,对于第一个构成要件,若创始人签署对赌协议等行为发生在婚内的,基本满足该要件。对于第二个构成要件,如前分析,创始人的对赌债务通常超出家庭日常生活所需,也基本满足该要件。对于第三个构成要件,主要有三种情形:
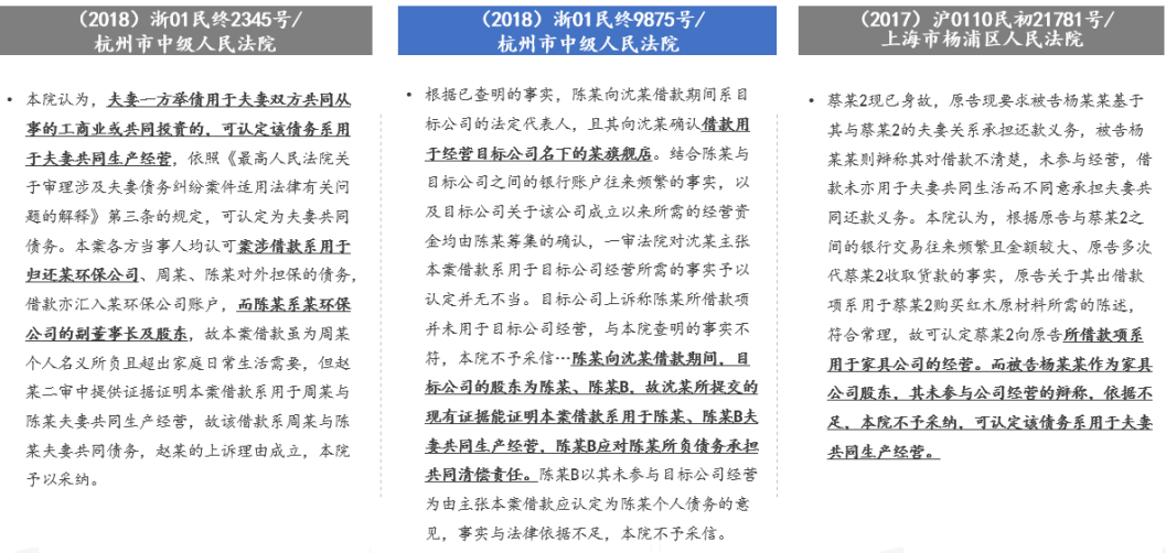
1. 用于夫妻共同生活:由于投资人很难掌握创始人与其配偶之间的生活支出方面的证据,该情形的举证难度非常大。但若有一定证据,不排除法院会结合案件具体情况支持投资人的主张,比如下列司法案例:
2. 夫妻双方共同意思表示:如前分析,若创始人配偶在对赌协议上签字或事后签署确认函等文件予以追认,则符合该要件,否则难以据此要求创始人配偶承担还款责任;
3. 用于夫妻共同生产经营:该情形是实践中争议最大也是投资人最可能要求创始人配偶承担还款责任的突破口。因为创始人对赌所获得资金通常系用于经营其实控企业,而创始人配偶很可能直接或间接持有该目标公司股权或在目标公司任职等,由此若投资人无证据证明举债系用于夫妻共同生活或创始人配偶有共同还款意思表示的,可从举债系用于“共同生产经营”角度入手要求创始人配偶承担还款责任,这也是本文后续讨论的重点。
夫妻共同债务的举证责任如何分配?
1.《夫妻债务纠纷解释》颁布之前,夫妻共同债务的举证责任分配
最高人民法院于2003年颁布的《关于适用<中华人民共和国婚姻法>若干问题的解释(二)》(法释[2003]19号)第二十四条规定:“债权人就婚姻关系存续期间夫妻一方以个人名义所负债务主张权利的,应当按夫妻共同债务处理。但夫妻一方能够证明债权人与债务人明确约定为个人债务,或者能够证明属于婚姻法第十九条第三款规定[2]情形的除外。”
由此可知,在《夫妻债务纠纷解释》颁布之前,基于防止夫妻恶意逃债损害债权人利益等考虑,对夫妻一方在婚姻关系存续期间以个人名义所负债务是否属于夫妻共同债务的举证责任,由夫妻一方承担。此前的司法实践中,存在因为配偶一方无法充分举证案涉债务为另一方个人债务等情况,进而被法院判令需要承担还款责任。
2.《夫妻债务纠纷解释》颁布之后,夫妻共同债务的举证责任分配
随着配偶一方超出家庭日常生活需要大额举债,造成配偶另一方在毫不知情的情况下背上沉重债务负担的问题日益凸显,为进一步保护配偶另一方的合法权利,《夫妻债务纠纷解释》第三条改变了夫妻一方举债超出家庭日常生活所需时的举证责任的分配[3],转由债权人举证证明其主张的债务是否满足“用于夫妻共同生活、共同生产经营或者基于夫妻双方共同意思表示”。
举证责任分配的改变对投资人提出了更高的要求,一方面为避免举证困难,投资人可遵循夫妻共同债务形成的“共签共债”原则要求夫妻双方签字,另一方面投资人还可提前防范、收集配偶参与公司经营的证据以避免纷争。
“夫妻共同生产经营”的认定标准是什么?
对于“夫妻共同生产经营”的认定标准,目前没有进一步的统一规定,部分地方法院颁布了相应指导意见。比如浙江省高级人民法院于2018年5月23日发布《关于妥善审理涉夫妻债务纠纷案件的通知》,指出“夫妻共同生产经营”常见的情形包括夫妻双方共同决定生产经营事项、一方授权另一方决定生产经营事项。另外,如有证据证明存在如下三种情形的,也可考虑认定构成夫妻共同债务:
司法实践中,法院对认定是否构成“夫妻共同生产经营”非常谨慎,为论证配偶一方对目标公司是否有“共同生产经营”,通常会结合配偶在目标公司持股、任职,配偶对目标公司设立、运营管理等方面的作用,是否明知举债等情况进行综合判断。具体如下:
如果配偶直接持有目标公司股权,法院认定构成夫妻共同生产经营的可能性相对大
如果配偶直接持有目标公司股权,则通常认为配偶可直接自目标公司中获益,对此,实践中法院倾向于认定创始人为引进目标公司投资的举债符合用于夫妻共同生产经营目的,进而认定构成夫妻共同债务。
如配偶未直接持有目标公司股权,法院可能会结合配偶一方与目标公司间接持股关系,对目标公司的人事任免、管理决策的作用力,以及是否知悉举债安排等因素综合判断是否构成夫妻共同生产经营
针对配偶仅担任目标公司高管或基本无任职,以及间接持有目标公司股权的情况,投资人可以尝试从配偶的最终持股情况、对目标公司人事任免、管理决策的把控程度、对公司设立、运营、引进投资的贡献、对举债情况是否知情等多角度尽可能证明配偶实际参与公司经营管理并分享投资收益。
但是,由于具体案件中配偶参与公司经营管理程度及举证情况的不同,最终法院能否认定构成夫妻共同债务仍需根据个案情况最终确定。
如果配偶仅间接持股目标公司,且并无其他参与目标公司经营的情况,则法院认定构成夫妻共同生产经营的可能性相对低
夫妻双方签署离婚协议或离婚纠纷是否会影响夫妻共同债务的认定
如果出现创始人和配偶离婚并将优质财产分配给配偶的情况,但若该对赌债务符合前述《夫妻债务纠纷解释》第三条规定的三项构成要件,即使离婚也不能当然否定对赌债务系夫妻共同债务且配偶需要向投资人承担还款责任。
此外,如创始人与其配偶另签订离婚协议或陷入离婚纠纷,还可能会涉及对创始人持有的目标公司股权的财产分割问题。实践中,部分法院从权利义务一致的原则出发,认为如双方将该股权作为夫妻共同财产予以分割,则表明配偶实际享受到股权溢价收益,进而倒推出配偶应当与创始人共同承担对赌失败后的还款责任。
以上是我们结合办案经验围绕夫妻共同债务展开的初步探讨。为定纷止争,投资人可以考虑在投资伊始即明确债务的属性,根据情况确认是否要求夫妻双方共同签订协议或另行出具承诺函等确认文件,由此债权债务双方均可获得充分的预期。创始人及其配偶也要注意,如果确实不是夫妻共同经营,则要减少配偶参与目标公司经营的情况,比如避免配偶在目标公司的任职、参与目标公司的经营管理、把控公司人事任免及重要决策等,从而减少风险。
免责声明:本公众号发布的信息,除署名外,均来源于互联网等公开渠道,版权归原著作权人或机构所有。我们尊重版权保护,如有问题请联系我们,谢谢!
