法盛金融投资
一个致力于分享金融投资、私募基金、不良资产、股权激励、税务筹划及公司纠纷、疑难案例干货的专业公众号,巨量干货及案例供检索。
与资产证券化业务快速发展相比,与其有关的税收政策制定和规范发展相对缓慢。资产证券化参与方与涉税主体众多,涉税事项复杂,各项税收政策争议较大。目前,国家税务总局仅针对信贷资产证券化产品的税务处理出台过一个专门政策性规定,财税〔2006〕5号文对信贷资产证券化的税收处理提供了指导,对于企业资产证券化目前尚无专门文件出台,税收问题在一定程度上困扰着我国资产证券化业务的开展。本文对现有有关资产证券化的税务处理观点进行总结归纳。
除财税〔2006〕5号外,税务部门出台了资管产品增值税的一些文件,以下是本文涉及到的相关税收文件。
从交易结构图来看,涉税主体主要为原始权益人、计划管理人、投资人、各服务中介机构和其他参与方。目前,资产证券化各涉税环节涉及的税种包括增值税、所得税和印花税。
增值税是以商品(含应税劳务)在流转过程中产生的增值额作为计税依据而征收的一种流转税。
资产证券化涉税环节:原始权益人资产转让(区分所转让的资产类型)、计划管理人取代原始权益人取得的经营收益(区分资产类型)、投资人持有的证券到期(分歧是否保本)、托管人收取托管费、监管人收取监管费、原始权益人作为资产服务机构的服务费、各服务机构收取的服务费。
所得税是国家对法人、自然人和其他经济组织在一定时期内的各种所得征收的一类税收。
资产证券化涉税环节:原始权益人资产转让、计划管理人取代原始权益人取得的经营收益(当年分配的不缴)、投资人持有的证券到期(个人投资人为代扣代缴)、托管人收取托管费、监管人收取监管费、原始权益人作为资产服务机构的服务费、各服务机构收取的服务费。
印花税对经济活动和经济交往中订立、领受具有法律效力的凭证的行为所征收的一种税。
资产证券化涉税环节:签订基础资产转移合同、签订协议、设立资金账簿等。
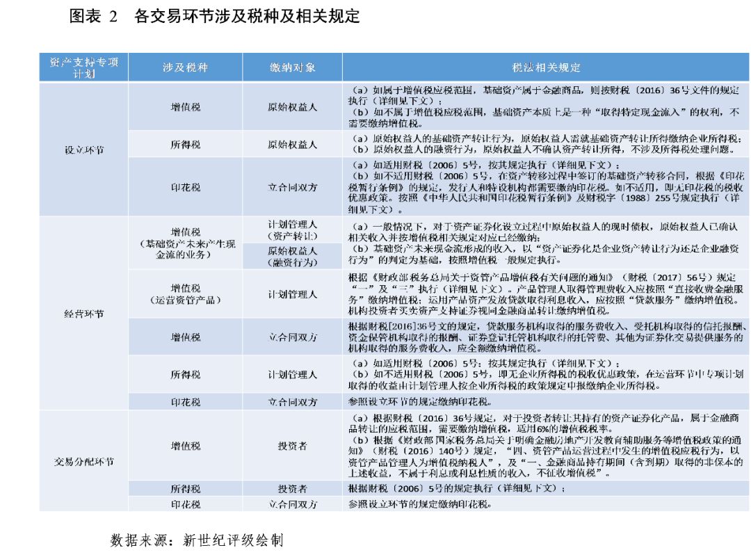
1. 在资产支持专项计划设立环节
(1)增值税
对于增值税而言,首先需要确定基础资产是否属于增值税应税范围,如属于增值税应税范围,原始权益人需按照相关规定缴纳增值税;如不属于增值税应税范围,基础资产本质上是一种“取得特定现金流入”的权利,不需要缴纳增值税。关于基础资产是否属于增值税的应税范围,现有税收法规还没有明确界定。
如属于增值税应税范围,基础资产属于金融商品,则按财税〔2016〕36号文件的规定,金融商品转让应“按照卖出价扣除买入价后的余额为销售额”,“金融商品转让,不得开具增值税专用发票”,适用6%的增值税税率。
目前普遍观点认为,基础资产本质上是一种“取得特定现金流入”的权利,很可能并不属于金融商品的范畴。因此,基础资产的转让不需要缴纳流转税。实操中,基础资产为应收账款且实现“出表”时,部分税务机关仍将其认定为“金融商品买卖”,征收增值税。
(2)企业所得税
对于企业所得税而言,首先需要确定资产证券化是原始权益人的基础资产转让行为还是原始权益人的融资行为,不同的行为将直接影响是否涉及企业所得税。
(a)原始权益人的基础资产转让行为(原始权益人将基础资产真实出售),原始权益人需就基础资产转让所得缴纳企业所得税;
(b)原始权益人的融资行为(原始权益人将基础资产继续留在自己的资产负债表内),原始权益人不确认资产转让所得,不涉及所得税处理问题。
(3)印花税
对于印花税而言,立合同双方需按照《中华人民共和国印花税暂行条例》及财税字〔1988〕255号规定,产权转移书据按所载金额0.5‰贴花。
如果资产证券化的税务处理适用《财政部国家税务总局关于信贷资产证券化有关税收政策问题的通知》(财税〔2006〕5号)的规定,发起机构将信贷资产信托给受托机构时,双方签订的信托合同暂不征收印花税。发起机构、受托机构因开展信贷资产证券化业务而专门设立的资金账簿暂免征收印花税。
财税〔2006〕5号文(印花税部分)的相关规定如下:
(一)信贷资产证券化的发起机构(指通过设立特定目的信托项目〔以下简称信托项目〕转让信贷资产的金融机构,下同)将实施资产证券化的信贷资产信托予受托机构(指因承诺信托而负责管理信托项目财产并发售资产支持证券的机构,下同)时,双方签订的信托合同暂不征收印花税。
(二)受托机构委托贷款服务机构(指接受受托机构的委托,负责管理贷款的机构,下同)管理信贷资产时,双方签订的委托管理合同暂不征收印花税。
(三)发起机构、受托机构在信贷资产证券化过程中,与资金保管机构(指接受受托机构委托,负责保管信托项目财产账户资金的机构,下同)、证券登记托管机构(指中央国债登记结算有限责任公司)以及其他为证券化交易提供服务的机构签订的其他应税合同,暂免征收发起机构、受托机构应缴纳的印花税。
(四)受托机构发售信贷资产支持证券以及投资者买卖信贷资产支持证券暂免征收印花税。
(五)发起机构、受托机构因开展信贷资产证券化业务而专门设立的资金账簿暂免征收印花税。
如不适用财税〔2006〕5号,在资产转移过程中签订的基础资产转移合同,根据《印花税暂行条例》的规定,发行人和特设机构都需要缴纳印花税。如不适用,即无印花税的税收优惠政策。按照《中华人民共和国印花税暂行条例》及财税字〔1988〕255号规定,印花税的税率如下:(1)基础资产转让:0.5‰;(2)服务合同:0.3‰;(3)资金账簿:0.5‰或5元;按照财税〔2018〕50号规定,自2018年5月1日起,对按万分之五税率贴花的资金账簿减半征收印花税,对按件贴花五元的其他账簿免征印花税。(4)交易所投资的金融商品:0.5‰。
2. 资产支持专项计划运营环节
(1)增值税:
(a)如果是基础资产未来产生现金流的业务运营,需要看流转税纳税主体是否因资产证券化而发生变化。如是资产转让行为,纳税主体为计划管理人;如是融资行为,纳税主体为原始权益人。
一般情况下,对于资产证券化产品设立过程中原始权益人的现时债权,原始权益人已确认相关收入并按增值税相关规定已经缴纳了增值税。如企业应收账款资产证券化,原始权益人已在证券化前将应收账款对应的销售货物、提供服务收入予以确认,并对此缴纳了增值税。
基础资产为未来债权或未来收益权,从税收法律关系上讲,此类收入服务的实际提供者仍然是原始权益人,原始权益人仍有义务就对应的服务收入缴纳增值税,纳税主体原则上不因资产证券化而发生变化。实操中,因这些未来收入并未缴纳增值税,会计师在做现金流预测的过程中,未来收入的现金流预测分含税和不含税两种现金流。
(b)如果涉及运营资管产品,纳税主体为计划管理人。
根据《财政部税务总局关于资管产品增值税有关问题的通知》(财税〔2017〕56号)规定“资管产品管理人运营资管产品过程中发生的增值税应税行为,暂适用简易计税方法,按照3%的征收率缴纳增值税。”及“管理人应分别核算资管产品运营业务和其他业务的销售额和增值税应纳税额。未分别核算的,资管产品运营业务不得适用本通知第一条规定。”对资管产品在2018年1月1日前运营过程中发生的增值税应税行为,未缴纳增值税的,不再缴纳;已缴纳增值税的,已纳税额从资管产品管理人以后月份的增值税应纳税额中抵减。
计划管理人取得管理费收入应按照“直接收费金融服务”缴纳增值税6%;运用产品资产发放贷款取得利息收入,应按照“贷款服务”缴纳增值税6%。机构投资者买卖资产支持证券视同金融商品转让缴纳增值税。
(c) 服务中介机构在运营环节缴纳增值税。
资产证券化业务运营环节还涉及专业服务机构的流转税问题,根据财税〔2016〕36号文的规定,贷款服务机构取得的服务费收入、受托机构取得的信托报酬、资金保管机构取得的报酬、证券登记托管机构取得的托管费、其他为证券化交易提供服务的机构取得的服务费收入,应全额缴纳增值税。
(2)企业所得税
对于企业所得税而言,计划管理人根据相关规定缴纳所得税。
(a)如适用财税〔2006〕5号文(所得税部分),按如下规定执行:
(一)发起机构转让信贷资产取得的收益应按企业所得税的政策规定计算缴纳企业所得税,转让信贷资产所发生的损失可按企业所得税的政策规定扣除。发起机构赎回或置换已转让的信贷资产,应按现行企业所得税有关转让、受让资产的政策规定处理。发起机构与受托机构在信贷资产转让、赎回或置换过程中应当按照独立企业之间的业务往来支付价款和费用,未按照独立企业之间的业务往来支付价款和费用的,税务机关依照《税收征收管理法》的有关规定进行调整。
(二)对信托项目收益在取得当年向资产支持证券的机构投资者(以下简称机构投资者)分配的部分,在信托环节暂不征收企业所得税;在取得当年未向机构投资者分配的部分,在信托环节由受托机构按企业所得税的政策规定申报缴纳企业所得税;对在信托环节已经完税的信托项目收益,再分配给机构投资者时,对机构投资者按现行有关取得税后收益的企业所得税政策规定处理。
(三)在信贷资产证券化的过程中,贷款服务机构取得的服务收入、受托机构取得的信托报酬、资金保管机构取得的报酬、证券登记托管机构取得的托管费、其他为证券化交易提供服务的机构取得的服务费收入等,均应按照企业所得税的政策规定计算缴纳企业所得税。
(b)如不适用财税〔2006〕5号,即无企业所得税的税收优惠政策,在运营环节中专项计划取得的收益由计划管理人按企业所得税的政策规定申报缴纳企业所得税。
(3)对于印花税而言,参照设立环节的规定缴纳印花税。
3. 投资者取得收益及退出环节
(1)对于增值税而言,投资者需根据相关规定缴纳增值税。
(a)根据财税〔2016〕36号规定,对于投资者转让其持有的资产证券化产品,属于金融商品转让的应税范围,需要缴纳增值税,适用6%的增值税税率。
(b)根据《财政部国家税务总局关于明确金融房地产开发教育辅助服务等增值税政策的通知》(财税〔2016〕140号)规定,“资管产品运营过程中发生的增值税应税行为,以资管产品管理人为增值税纳税人”,及“金融商品持有期间(含到期)取得的非保本的上述收益,不属于利息或利息性质的收入,不征收增值税”。证券化产品运营过程产生的投资回报是否需要缴纳增值税,则取决于其是保本投资收益还是非保本投资收益,若未来专项计划的投资回报是非保本的,则无须缴纳增值税。在实践操作中,资产证券化产品一般不约定既定的投资回报率或不明确承诺本金可到期收回。
(2)对于企业所得税而言,投资者需根据相关规定缴纳所得税。机构投资者缴纳所得税,个人投资者代扣代缴所得税。
根据财税〔2006〕5号(所得税部分)的规定:
(四)在对信托项目收益暂不征收企业所得税期间,机构投资者从信托项目分配获得的收益,应当在机构投资者环节按照权责发生制的原则确认应税收入,按照企业所得税的政策规定计算缴纳企业所得税。机构投资者买卖资产支持证券所获得的差价收入及持有资产支持证券到期取得的收益,应当按照企业所得税的政策规定计算缴纳企业所得税。
(五)受托机构和证券登记托管机构应向其信托项目主管税务机关和机构投资者所在地税务机关提供有关信托项目的全部财务信息以及向机构投资者分配收益的详细信息。
(六)机构投资者从信托项目清算分配中取得的收入,应按企业所得税的政策规定缴纳企业所得税,清算发生的损失可按企业所得税的政策规定扣除。
(3)对于印花税而言,参照设立环节缴纳印花税。
目前,会计师事务所在对基础资产未来收入做现金流预测的过程中,出具的现金流预测报告分为两种:一种是含税现金流,其依据为原始权益人另行承担相关税费,因此收入预测为含税收入;另一种是不含税的现金流。以下介绍在考虑了税收的情况下,与基础资产有关的税收处理。
1. 自来水收入
基础资产为自来水供水收入的资产证券化产品,预测收入一般为自来水供水收入,不包含水资源费及污水处理费等代收费用。
根据《财政部、国家税务总局关于部分货物适用增值税低税率和简易办法征收增值税政策的通知》(财税〔2009〕9号)、《财政部、国家税务总局关于简并增值税征收率政策的通知》(财税〔2014〕57号)的规定,一般纳税人销售特定的自产货物,可选择按照简易办法依照3%征收率计算缴纳增值税。对属于一般纳税人的自来水公司销售自来水按简易办法依照3%征收率征收增值税,不得抵扣其购进自来水取得增值税扣税凭证上注明的增值税税款。
根据《关于继续实行农村饮水安全工程税收优惠政策的公告》(财政部、税务总局公告2019年第67号)的规定,对饮水工程运营管理单位向农村居民提供生活用水取得的自来水销售收入,免征增值税。在现金流预测过程中,会计师一般会将城乡转供水销售收入做免税处理。
2. 污水处理收入
2008年12月,国家税务总局下发了《关于资源综合利用及其他产品增值税政策的通知》,该通知明确了免征污水处理劳务的增值税,并将增值税的免税范围进行了扩围,除随自来水代征的污水处理费可以免征增值税外,其他污水处理企业,只要排放标准达到了《城镇污水处理厂污染物排放标准》,均可以享受免征增值税。在享受免征增值税同时,随增值税征收的城建税、教育费附加费、地方教育附加费也予以减免。
2015年6月,国家税务总局对污水处理行业的税收政策进行了调整,下发了《关于印发资源综合利用产品和劳务增值税优惠目录的通知》(财税[2015]78号),取消了一直以来污水处理费免征增值税的优惠政策,从2015年7月1日开始,污水处理费先行全额征收增值税,后即征即退70%,企业实际向国家承担了30%的增值税额及全额随征附加税费。享受免税条件:取得相关环保部门出具的检测报告,证明污水经加工处理后符合《城镇污水处理厂污染物排放标准》(GB18918-2002)规定的技术要求或达到相应的国家或地方水污染物排放标准中的直接排放限值。
根据财税〔2015〕78号的规定,“污水处理厂出水、工业排水(矿井水)、生活污水、垃圾处理厂渗透(滤)液等”生产的再生水销售,先行全额征收增值税,后即征即退50%。享受该优惠的条件是:产品原料100%来自所列资源;产品符合《再生水水质标准》(SL368—2006)规定的技术要求。
对于代收污水处理费实行的是免征增值税政策。污水处理费属于政府非税收入。根据财政部、国家发展改革委、住房城乡建设部关于印发《污水处理费征收使用管理办法》的通知(财税〔2014〕151号)规定,污水处理费属于政府非税收入,全额上缴地方国库,纳入地方政府性基金预算管理,实行专款专用。使用公共供水的单位和个人,其污水处理费由城镇排水主管部门委托公共供水企业在收取水费时一并代征,并在发票中单独列明污水处理费的缴款数额。因此,自来水公司代为收取的污水处理费不属于销售自来水的价外费用,不得单独开具发票,在代收水费并开具增值税发票时,应在增值税发票备注栏中注明代收污水处理费的缴款数额。该增值税发票可作为纳税人缴纳污水处理费的会计核算原始凭证。
2018年5月1日起,增值税率调整为16%,2019年4月1日起增值税率调整为13%。对于直征的污水处理费,预测收入为企业税后金额,增值税税率为13%。综上所述,代征部分的污水处理费免收增值税,直征部分的污水处理税后收入=(计价水量×污水处理单价/(1+增值税率)。
3. 供热收入
财政部和国家税务总局于2016年8月24日联合发布了(财税〔2016〕94号)文件《关于供热企业增值税、房产税、城镇土地使用税优惠政策的通知》。通知指出“三北”供热企业自2016年1月1日至2018年供暖期结束,对供热企业向居民个人供热而取得的采暖费收入继续免征增值税。“三北”地区指北京市、天津市、河北省、山西省、内蒙古自治区、辽宁省、大连市、吉林省、黑龙江省、山东省、青岛市、河南省、陕西省、甘肃省、青海省、宁夏回族自治区和新疆维吾尔自治区。
2019年4月10日,财政部和税务总局发布通知明确,延续“三北”地区供热企业增值税、房产税和城镇土地使用税优惠政策,以支持居民供热采暖。根据通知,自2019年1月1日至2020年供暖期结束,对供热企业向居民个人供热取得的采暖费收入免征增值税。向居民供热取得的采暖费收入,包括供热企业直接向居民收取的、通过其他单位向居民收取的和由单位代缴的采暖费。供暖期指当年下半年供暖开始至次年上半年供暖结束期间。
通知要求,免征增值税的采暖费收入,应当按照规定单独核算。通过热力产品经营企业向居民供热的热力产品生产企业,应当根据热力产品经营企业实际从居民取得的采暖费收入占该经营企业采暖费总收入的比例,计算免征增值税。
综上所述,在供热收入可以按照规定单独核算的条件下,居民供热收入免收增值税,现金流预测机构仅对经营户和机关团体及转供热能等供热收入进行税后预测。为更好反映现金流情况,供热收入含有增值税,故预测税金包括上交的增值税。除增值税外,税金还包括城市维护建设税、教育费附加、地方教育费附加、地方水利基金。
4. CMBS
CMBS涉及到的税种包含房产税、增值税、城市维护建设税、教育费附加、地方教育费附加、城镇土地使用税、印花税等。
(1)房产税
房产税,按照税法规定,租赁物业的房产税率为收入的12%,但由于税收的区域性和复杂性,某些物业竣工投入运营后所采用的房产税计税方式不排除采用自持物业的计税方式(即账面成本*折扣率[1]*1.2%),考虑到税收政策的延续性,会计师不排除对房产税采用自持物业的计税方式,若税收管理部门对物业计税方式改变,税费存在较大不确定性。
(2)增值税
根据《中华人民共和国增值税暂行条例》(中华人民共和国国务院令第538号)、《中华人民共和国城市维护建设税暂行条例》(国发〔1985〕19号、国务院令第588号《国务院关于废止和修改部分行政法规的决定》修订)、《征收教育费附加的暂行规定》(国发[1986]50号、国务院令第588号《国务院关于废止和修改部分行政法规的决定》修订),CMBS项目中涉及到的不同类型收入对应增值税税率不同,如客房收入、餐饮收入及门票收入增值税税率为6%,租金收入增值税税率为9%,营运部门零售收入增值税为13%;城市维护建设税(7%/5%/1%)、教育费附加费(3%)及地方教育费附加(2%)合计税率为12%。
根据《营业税改增值税试点实施办法》及《营业税改增值税试点有关事项的规定》中相关计税规定,若物业为增值税老项目,涉及的增值税可采用简易征收。增值税税额为:增值税=租金收入/105%*5%。
(3)城市维护建设税
根据《中华人民共和国城市维护建设税暂行条例》,城市维护建设税以纳税人实际缴纳的产品税、增值税税额为计税依据,分别与产品税、增值税同时缴纳。纳税人所在地在城市市区的,税率为7%;纳税人所在地在县城、建制镇的,税率为5%;纳税人所在地不在城市市区、县城、建制镇的,税率为1%;
(4)教育费附加及地方教育附加
根据《征收教育费附加的暂行规定》,教育费附加,以各单位和个人实际缴纳的增值税、消费税的税额为计征依据,教育费附加率为3%,分别与增值税、消费税同时缴纳。根据《关于统一地方教育附加政策有关问题的通知》(财综〔2010〕98号),各地统一征收地方教育附加,地方教育附加征收标准为单位和个人实际缴纳的增值税和消费税税额的2%。
教育费附加及地方教育附加=增值税×(2%+3%)
(5)城镇土地使用税
城镇土地使用税以纳税义务人实际占用的土地面积为计税依据。全年应纳税额=实际占用应税土地面积(平方米)*适用税额。
(6)印花税
根据《中华人民共和国印花税暂行条例》,财产租赁合同税率为0.1%,印花税采用不含税租金收入的0.1%。印花税=租金收入(不含税)×0.1%。
5. 安置房
以安置房销售收入作为基础资产的资产证券化产品,在计算税收的过程中,主要关注安置房项目是新项目还是老项目。建筑工程老项目是指:(1)《建筑工程施工许可证》注明的合同开工日期在2016年4月30日前的建筑工程项目;(2)未取得《建筑施工许可证》的,建筑工程承包合同注明的开工日期在2016年4月30日前的建筑工程项目。
目标项目为老项目,增值税选择适用简易计税方法按照5%的征收率计税。根据目标项目的安置进度、安置面积及含税安置单价及增值税率,计算出预测期内每年的销售收入金额,当选择简易纳税时,不得扣除对应的土地价款。增值税=安置收入/105%*5%。
目标项目为新项目的,按照增值税一般计税方式计税:增值税=(安置收入-土地成本)/109%*9%[2]-进项。
财政部、国家税务总局关于拆迁补偿款增值税抵扣的规定(财税〔2016〕140号),七、《营业税改征增值税试点有关事项的规定》(财税〔2016〕36号)第一条第(三)项第10点中“向政府部门支付的土地价款[3]”,包括土地受让人向政府部门支付的征地和拆迁补偿费用、土地前期开发费用和土地出让收益等。
房地产开发企业中的一般纳税人销售其开发的房地产项目(选择简易计税方法的房地产老项目除外),在取得土地时向其他单位或个人支付的拆迁补偿费用也允许在计算销售额时扣除。纳税人按上述规定扣除拆迁补偿费用时,应提供拆迁协议、拆迁双方支付和取得拆迁补偿费用凭证等能够证明拆迁补偿费用真实性的材料。
除增值税外,其他各项税费也是影响现金流的重要因素,其中包括土地增值税、城市维护建设税、教育附加费、地方教育附加费。
城市维护建设税=增值税*城市维护建设税税率(7%/5%/1%[4]);
教育附加费=增值税*教育附加费率(3%);
地方教育附加费=增值税*地方教育附加费率(2%);
土地增值税=增值额[5]*对应税率-总扣除*速算扣除系数
对应税率见下表:
总体来看,当前的税制设计中,对于征税的对象、涉税的环节没有一个非常清晰的界定。此外,以特殊目的机构(SPV)作为增值税纳税人,在实操中又难以实现。对于以保本和非保本来判定是否征税,这其中的界限并不清晰。资产证券化过程中涉税主体众多,涉及的税种较繁杂,目前的税制制定尚不完善,从政策方面有待于对资产证券化产品出台相关税收政策以明确税收处理,这将更好的促进我国资产证券化业务的可持续发展。
?
免责声明:本公众号发布的信息,除署名外,均来源于互联网等公开渠道,版权归原著作权人或机构所有。我们尊重版权保护,如有问题请联系我们,谢谢!
